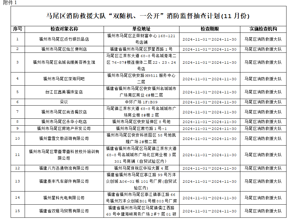
为确保火灾形势持续平稳,全面推行“双随机、一公开”消防监管模式,马尾区消防救援大队11月份对管辖范围内单位履行法定消防安全职责情况进行监督抽查,并定期公示抽查单位和检查结果,提醒社会单位更加自觉履行单位消防安全主体责任,做到“三自主、两公开、一承诺”,即自主评估风险、自主检查安全、自主整改隐患,向社会公开消防安全责任、管理人,并承诺本场所不存在突出风险或者已经落实防范措施等。现按照“双随机、一公开”消防监管工作要求,将11月有关信息公示如下:
附件: 1. 马尾区消防救援大队“双随机、一公开”消防监督抽查计划(11月份)
福州市马尾区消防救援大队
2024年10月29日


扫一扫在手机上查看当前页面





