关于9月份“双随机、一公开”消防监督抽查结果的公示
日期:2024-09-30 08:27
政策文件:

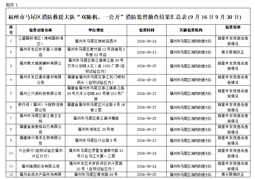
按照福建省消防救援总队《关于开展“双随机、一公开”监督抽查工作的通知》文件要求,2024年9月16日至30日,福州市马尾区消防救援大队对消防监督系统中随机抽取的单位进行了检查,现将检查结果向社会公示,具体抽查结果公示如下:

附件:1.福州市马尾区消防救援大队“双随机、一公开”消防监督抽查结果汇总表(9月16日-9月30日)

 

                                                                                        福州市马尾区消防救援大队                     

                                                                                           2024年9月30日

 

来源:马尾区消防救援大队
附件下载

扫一扫在手机上查看当前页面

相关链接