国务院
省政府
市政府
移动版
闽政通APP
你好,
注销
登录
注册
网站支持IPV6
首页
政务公开
解读回应
办事服务
互动交流
走进马尾
营商环境
政府信息公开
领导之窗
机构设置
政府文件
工作报告
重点领域信息公开
专题专栏
政策文件库
回应关切
本区政策解读
福州市政策解读
福建省政策解读
国家政策解读
办事服务
便民服务地图
12345便民服务平台
意见征集
网上调查
在线访谈
智能问答
互动知识库
用户留言情况分析
马尾区
欢迎访问福州市马尾区人民政府门户网站!
搜一下
历史搜索:
热门搜索:
长者模式
退出长者模式
无障碍浏览
当前位置:
首页
政务公开
重点领域信息公开
权力运行
行政处罚与强制
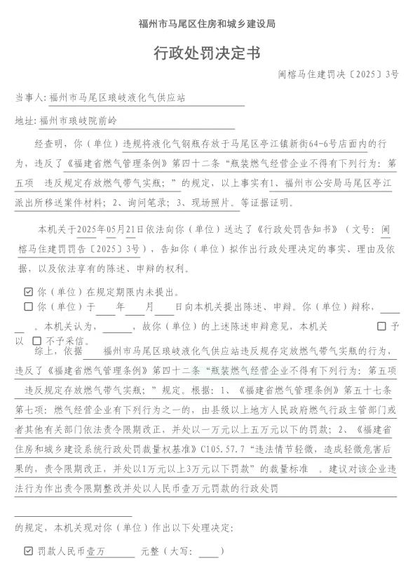
福州市马尾区住房和城乡建设局行政处罚决定书 闽榕马住建罚决〔2025〕3号
日期:2025-06-18 11:14
微信
微博
QQ空间
政策文件:
来源:马尾区住建局
附件下载
扫一扫在手机上查看当前页面
关闭
相关链接