过去一年,马尾区纪委监委按照市纪委监委的部署要求,坚持人民至上,一以贯之深化“点题整治”,聚焦老百姓反映的操心事、烦心事,与职能部门同题共答、同频共振、同向发力。广泛发动群众积极参与“点题热度榜”“整治评价榜”和“点题整治”进现场直播等活动,完善群众“可选题-可监督-可评价”的全过程参与机制,牢固树立“群众主体、群众参与、群众满意”的理念,让人民群众的获得感成色更足、幸福感更可持续。
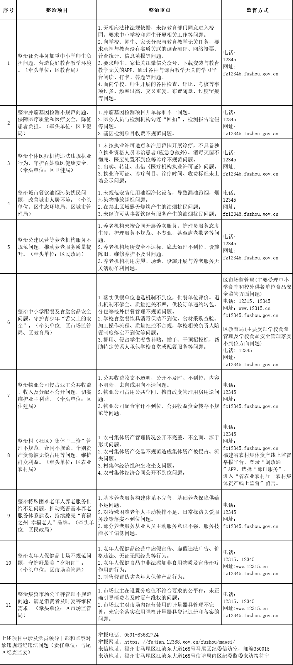
经研究,马尾区纪委监委2024年“点题整治”项目共计11项,其中省纪委监委确定的整治项目8个,市纪委监委新增整治项目2个,区纪委监委拓展自选整治项目1个。
为方便群众参与监督和反映问题,现公布2024年度11个整治项目、整治重点及监督方式:
